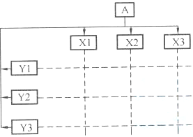
在矩阵组织结构中,当纵向和横向工作部门的指令发生矛盾时,应由下图中()进行协调或决策。

欢迎免费使用小程序搜题/刷题/查看解析,提升学历,成考自考报名,论文代写、论文查重请加客服微信skr-web

在矩阵组织结构中,当纵向和横向工作部门的指令发生矛盾时,应由下图中()进行协调或决策。

A.X1.X2.X3中的一个
B.Y1.Y2.Y3中的一个
C.协商解决
D.A
正确答案D
访客
邮箱
网址

通用的占位符缩略图

人工智能机器人,扫码免费帮你完成工作


  • 自动写文案
  • 自动写小说
  • 马上扫码让Ai帮你完成工作
通用的占位符缩略图

人工智能机器人,扫码免费帮你完成工作

  • 自动写论文
  • 自动写软件
  • 我不是人,但是我比人更聪明,我是强大的Ai
Top